a
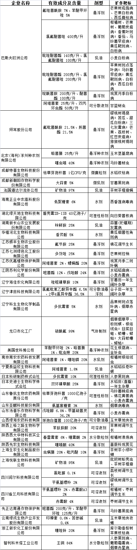
根据《行政许可法》《农药管理条例》有关规定,农业农村部农药检定所将审议通过的67个登记变更农药产品相关信息予以公示。其中:
一是江阴苏利36%嘧菌酯·戊唑醇悬浮剂、山东鲁抗2000亿孢子/克枯草芽孢杆菌、山东汤普乐41%戊唑醇·甲基硫菌灵悬浮剂等三个产品将取得小麦赤霉病登记;
二是巴斯夫专利产品:12%氟唑菌酰胺·苯醚甲环唑悬浮剂扩作芒果树疮痂病、芒果白粉病、西瓜蔓枯病;
400克/升氯氟醚菌唑悬浮剂扩作柑橘树、芒果树、葡萄炭疽病;香蕉叶斑病;番茄、马铃薯早疫病;黄瓜靶斑病、白粉病;
240克/升吡唑醚菌酯·氯氟醚菌唑悬浮剂扩作苹果树斑点落叶病;马铃薯早疫病;黄瓜靶斑病、白粉病;西瓜白粉病;
75克/升阿维菌素·双丙环虫酯可分散液剂扩作甘蓝蚜虫;
三是拜耳专利产品:43%氟吡菌酰胺·肟菌酯悬浮剂扩作樱桃树褐腐病;苦瓜、甜瓜白粉病;三七灰霉病;芒果、荔枝树、豇豆炭疽病;猕猴桃树褐斑病;
四是日本史迪士25%双环磺草酮 悬浮剂扩作水稻田(直播)一年生杂草;
益佰农进销存管理系统助力各位农资人合法正规经营!有意者可下载益收银APP,兽药台账自动生成,符合监督管理标准

咨询电话:4006-029-901
表1:本批扩作农药产品目录
(卫生、林业用药除外)
