a

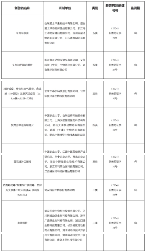
根据《兽药管理条例》和《兽药注册办法》规定,经审查,批准山东爱士津生物技术有限公司等33家单位申报的米氮平软膏等8种兽药产品为新兽药,核发《新兽药注册证书》,发布产品工艺规程、质量标准、说明书和标签,自发布之日起执行。
批准国药集团动物保健股份有限公司申报的犬瘟热病毒胶体金检测试纸条变更注册,发布修订后的工艺规程、质量标准、说明书和标签,自发布之日起执行,此前发布的该产品工艺规程、质量标准、说明书和标签同时废止;批准山东鲁抗舍里乐药业有限公司高新区分公司等6家单位申报的头孢噻呋钠等3种兽药产品变更注册,申请人按照农业农村部批准的说明书和标签自行修改并印制、使用。
特此公告。
附件:
1.新兽药注册目录
2.兽药变更注册目录
3.工艺规程
4.质量标准
5.说明书和标签
农业农村部
2024年5月30日



